發布日期:2021-01-21
除菌過濾器等過濾裝置對本次疫情有幫助嗎?
除菌過濾器等過濾裝置對本次疫情有幫助嗎?
發布日期:2020-02-07 18:55
分享到:
最近,相信大家都是知道我們國家發生了什么吧!相信現在絕大多數的人都是在家里呆著的吧!很多人都推薦我們,在家里“葛優躺”,該追劇的追劇,該玩游戲的玩游戲,盡力不出門,保證自己的健康,聽從國家安排,說道這里,很多人估計小編已經偏離主題了吧!好,小編也不說其他的了,我們說道我們的過濾器:

過濾器的種類是非常多的,我們常見的有除菌過濾器、真空過濾器等,對于這些過濾器對我們這次的疫情有沒有幫助呢?估計很多人都是沒有了解的,這是大家還不知道過濾器的作用,下面我們就來了看看:
過濾器的作用:
首先,高過濾速度和良好的過濾效果
采用外置過濾器的高級配水裝置和集水機,過濾面整體的過濾速度均勻且一致,以有效的過濾速度為基礎最大限度地提高過濾效果。 同時,根據濾光材料的科學放坡原理,多種精制的濾光材料用于形成多層濾光層,濾光效果良好,濾光床加深。 如果入口水質急劇惡化,則可確保出口水質的純度,避免進口過濾器的淺過濾材料對水質變化的適應性差的缺陷。
第二,高強度和耐腐蝕性
砂缸是與世界上最先進的技術相結合的頂級玻璃纖維材料制作而成,具有強烈的耐久性,能夠防止化學物質的變形和腐蝕,損傷率低,耐紫外線涂層。 材料、缸體保證10年。 美麗的外觀和方便的使用; 此外,砂槽可由項目的實際情況決定。 例如,玻璃纖維砂箱不能在高層建筑中使用。 此外,砂箱的底管設計獨特,可以使水流平均,因此底管排水可以給最大的排水流和質量帶來完全的游隙。
游泳池的水循環是完整的系統。 為了確保水的質量,不僅需要良好的過濾器,其他配件也需要良好的品質。 為了確保游泳池的質量,可以操作以獲得資格。
第三,靜電效應
由于某種原因,纖維或粒子帶有負荷,可能產生靜電效果。 靜電濾波材料的濾波效果可以明顯改善。 理由:靜電會改變其軌道,引起撞擊障礙物的灰塵。 靜電是灰塵牢固地附著在介質上的原因。 能長時間攜帶靜電的材料也稱為駐極體。 材料帶靜電荷后,電阻不變,濾波效果明顯改善。 靜電對過濾效果起不到決定性作用,但只起輔助作用。
第四,物質過濾
實際上,空氣過濾器是過濾空氣中的固體物質,例如鐵的歸檔和砂粒,但是這些物質會損壞活塞密封圈,堵塞零部件的小排氣孔,縮短零部件的使用壽命,或者使它們無效。 空氣過濾器的功能是將液體水和液體油滴從壓縮空氣中分離出來,去除空氣中的灰塵和固體雜質,但是不能去除氣體的水和油。
第五、攔截
空氣中的灰塵粒子在氣流慣性運動、隨機布朗運動或某種場力的作用下移動。 如果粒子移動并碰到其他對象,則范德華將強制存在于對象之間,粒子將附著到光纖曲面。 進入過濾介質的塵埃,有更多的打擊介質的機會,打擊介質會被擋住。

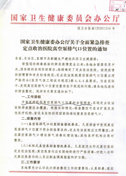
以上介紹的五點就是對過濾器的作用介紹,相信恨多人已經知道了我們的過濾器對本次疫情有沒有作用了,作用當然是有了,還有通過這份文件大家也是可以知道過濾器的使用的,文件如下:
國家衛生健康委員會辦公廳-國家衛生健康委辦公廳關于全面緊急排查-定點收治醫院真空泵排氣口位置的通知
各省、自治區、直轄市及新疆生產建設兵團衛生健康委:
新型冠狀病毒感染的肺炎疫情發生以來,各地全面落實黨中央、國務院的各項防控要求,陸續確定了定點收治醫院。按照疫情防控需要和有關標準規范,定點收治醫院真空泵排氣口位置必須嚴格符合《醫用氣體工程技術規范》第4.4.4條要求。但在實際中,發現真空泵排氣口(除菌過濾器、真空過濾器)位置設置存在不規范的問題,請各地迅速組織排查整改。現將有關要求通知如下:
一、工作目標
開展醫療機構真空泵排氣口位置的全面排查,實現定點收治醫院排查整改全覆蓋。根據實際情況,排查整改可適當擴展至其他醫療機構,督促各醫院按照國家標準設置真空泵排氣口。
二、排查內容
(一)真空泵排氣口位置排查整改要求。凡是排查中發現真空泵房排氣口位置不符合規格要求的,定點收治醫院應立即整改,并在真空泵排氣口增設排氣消毒處理設施;其他醫療機構應限時整改。
三、工作要求
各地要充分認識此次排查整改工作的重要性,認真部署,落實各項任務,確保排查整改取得實效。凡是不能滿足上述要求的醫院不作定點收治醫院,在治療中嚴禁醫院使用集中供應的負壓吸引裝置。
各地應于2月5日前完成排查整改,認真梳理排查整改過程中發現的突出問題,提出整改措施和后續安排并形成報告,于2月6日下班前將報告紙質版傳真至我委醫政醫管局,并將電子版發至電子郵箱。
聯系人:醫政醫管局王楠、王得佳、董乾 電話:010- 68792795, 68792507 傳真:010- 6879187219:04 2020/2/6 電子郵箱:YLGLC@ nhe. gov. cn 聯系人:綜合監督局關姍姍 電話:010- 68792984


所以過濾器的作用對本次疫情還有有幫助的,比如文件介紹的,對醫院的消毒,這是很好的設備,如果大家有需要,歡迎聯系杭州海人機電設備有限公司,聯系電話:0571-88827946/0571-88849807。
