發布日期:2021-01-21
精密壓縮空氣除菌過濾器選擇中引用的關鍵
精密壓縮空氣除菌過濾器選擇中引用的關鍵
發布日期:2020-02-11 21:14
分享到:
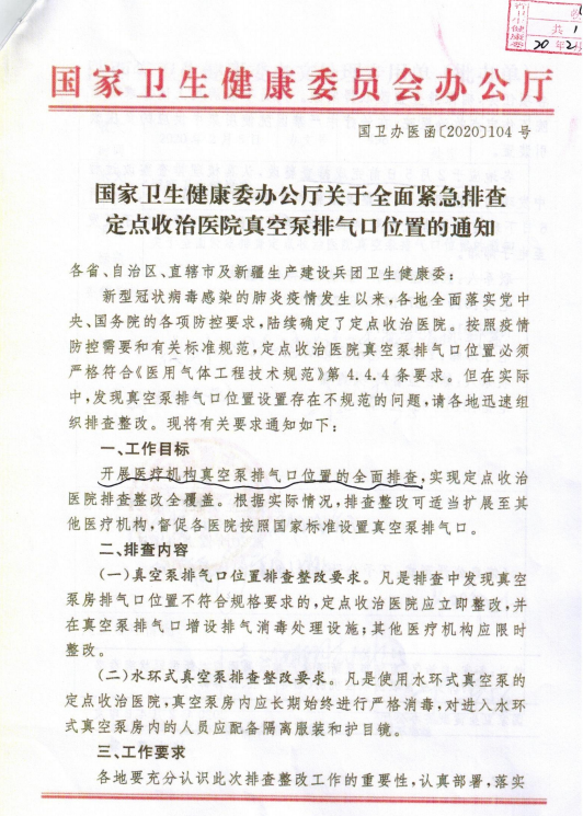
現在對于很多的醫院,小診所都有了一個新的政策,那就是,關于定點收治醫院真空泵排氣口要求規定內容,具體內容如下圖,那么你知道,在這個過程中,是缺少不了一些必要的設備的,比如精密壓縮空氣除菌過濾器,你知道精密壓縮空氣除菌過濾器選擇中引用的關鍵嗎?杭州海人為你介紹:


精密壓縮空氣除菌過濾器是空氣壓縮機后處理裝置的重要部分。 它承擔了在很多鏈節的很多部分隔斷油、灰塵以及其他雜質的工作。 因此,選擇合理的精度除菌過濾器,可保證壓縮空氣凈化系統整體的高效動作。 讓我們談談購買精密壓縮空氣除霜過濾器時,為了購買適當的精密壓縮空氣除菌過濾器必須參考的幾個重點。
1 .基準工作條件:根據空壓機的工作條件進行選擇,操作預期的壓力損失。 作為選擇過濾器盒的種類時所需的基準,必須采用過濾器盒的過濾速度、效率和過濾等級(通常稱為能夠被過濾的污染物的粒徑)。
2 .基準氣體處理能力:考慮到氣體的流量,當然,能夠處理的氣體量越多越好。 一般而言,為了確保最大效果,必須選擇處理能力的2倍以上的精度濾波器。 但是,有些用戶始終節省初始投資成本,并且不符合要求。 這也是人們常常抱怨精密過濾器壽命短的原因。
3 .濾波器本身的質量:然后是精度濾波器的設計問題。 濾芯的畫面需要足夠的強度來承受氣體壓力。 密封圈必須確保密封性能的充分穩定性。 濾芯材料選擇會影響整個精度濾鏡的使用壽命和濾鏡精度。 這些是用作精度過濾器的基本指標。
4 .過濾器的使用環境:不同的使用環境對精度過濾器的選擇有不同的要求,例如南北溫差、幾個地方的嚴格工作條件等。 需要配置一些特殊的型號或更多的產品。
成本和效率是企業在選擇和購買時應考慮的關鍵。 以上參考點以成本和效率為基礎。 選擇合理的精密壓縮空氣除菌過濾器進行采購,對企業用空氣壓縮機后處理裝置的穩定動作和為企業提供連續干燥空氣非常重要。
